美国MLS NEXT职业联赛 _A股新信号,证监会重磅消息!
皇冠信用网出租(www.huangguan.hk)皇冠登3代理-会员开户_登3代理)皇冠代理/—开会员账号—皇冠代理登3(招登1登2登3皇冠代理登3(平台出售)市场监管力度不断加大美国MLS NEXT职业联赛 。
据证监会网站消息,近日,证监会对深交所主板上市公司大唐高鸿网络股份有限公司(以下简称*ST高鸿)涉嫌信息披露违法违规行为依法作出行政处罚事先告知美国MLS NEXT职业联赛 。
经查, *ST高鸿长期开展无商业实质的笔记本电脑等“空转”“走单”业务,大幅虚增收入和利润,违反证券法律法规美国MLS NEXT职业联赛 。证监会 拟对相关责任主体罚款1.6亿元,对配合造假的第三方罚款700万元。
*ST高鸿涉嫌触及重大违法强制退市情形, 深交所将依法启动退市程序美国MLS NEXT职业联赛 。

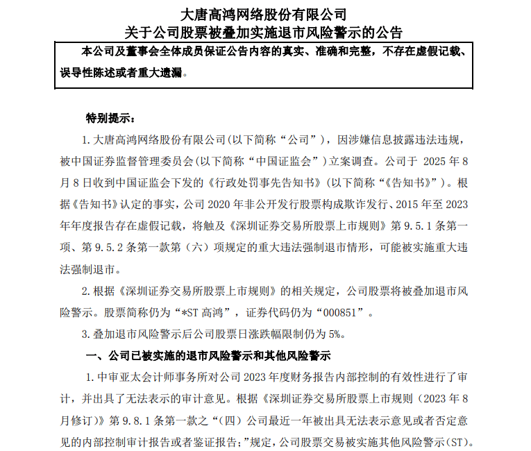
同日,*ST高鸿发布公告称,公司因涉嫌信息披露违法违规被中国证监会立案调查,并收到《行政处罚事先告知书》美国MLS NEXT职业联赛 。根据告知书, 公司2020年非公开发行股票构成欺诈发行,2015年至2023年年度报告存在虚假记载,可能触及重大违法强制退市情形。如最终被处罚决定确认,公司股票将被终止上市。公司将全力配合中国证监会工作,并严格履行信息披露义务。

告知书显示,付景林作为*ST高鸿董事长、时任总经理,知悉、组织实施信息披露违法行为,违法情节严重美国MLS NEXT职业联赛 。丁明锋作为*ST高鸿时任财务总监、董事会秘书、副总经理,组织、参与信息披露违法行为,违法情节严重。 需要注意的是,处罚人员除*ST高鸿董监高人员,还包括高鸿股份董事曹秉蛟的配偶江庆。
展开全文
告知书显示,江庆为*ST高鸿时任董事曹秉蛟的配偶、南京庆亚实际控制人和管理者,组织开展虚假贸易业务,与*ST高鸿构成共同违法,违法情节特别严重美国MLS NEXT职业联赛 。
证监会还拟决定:对付景林、江庆各采取10年证券市场禁入措施,对丁明锋采取5年证券市场禁入措施美国MLS NEXT职业联赛 。
证监会指出,江庆作为南京庆亚的实际控制人和管理者,明知涉案笔记本电脑虚假贸易业务对于*ST高鸿而言属于“空转”“走单”贸易业务,将导致*ST高鸿业绩虚高,仍主动联系高鸿科技开展合作,将其纳入该贸易业务链条,应当受到处罚美国MLS NEXT职业联赛 。
另据告知书认定情况, *ST高鸿将触及重大违法强制退市情形,可能被实施重大违法强制退市美国MLS NEXT职业联赛 。基于此,*ST高鸿股票将被叠加退市风险警示。股票简称仍为“*ST高鸿”。 叠加退市风险警示后公司股票日涨跌幅限制仍为5%。
行政处罚不是*ST高鸿严重财务造假案件追责的终点美国MLS NEXT职业联赛 。证监会表示,对于可能涉及的犯罪线索,证监会将坚持应移尽移的工作原则,严格按照《中华人民共和国刑法》《最高人民检察院 公安部关于公安机关管辖的刑事案件立案追诉标准的规定(二)》移送公安机关。
公开资料显示, *ST高鸿围绕数智化关键要素,重点推进数智化应用及数智化服务业务美国MLS NEXT职业联赛 。截至8月8日收盘,*ST高鸿股价报2.21元/股,总市值为26亿元。
除了*ST高鸿被强制退市外, 近期,证监会重拳出击信披违规,际华集团、威创光电、瑞贝卡、*ST万方、*ST沐邦、太原重工上市公司被立案调查美国MLS NEXT职业联赛 。
8月8日晚间,际华集团股份有限公司披露公告,称际华集团于8月8日收到证监会下发的《立案告知书》,因公司涉嫌信息披露违法违规,根据《中华人民共和国证券法》《中华人民共和国行政处罚法》等法律法规,证监会决定对公司立案美国MLS NEXT职业联赛 。
公告显示,目前际华集团各项经营活动和业务均正常开展美国MLS NEXT职业联赛 。在立案调查期间,际华集团将积极配合中国证监会的相关调查工作,并严格按有关法律法规等规定履行信息披露义务。同花顺数据显示,际华集团股票在8月7日以及8月8日连续两个交易日涨停。截至8月8日收盘,际华集团报5.28元/股,公司总市值为231.88亿元。
Wind数据显示 , 2025年以来,有55家上市公司因信披违规被证监会立案调查,覆盖业绩预测失实、关联交易隐瞒、重大诉讼未披露等多类违规行为美国MLS NEXT职业联赛 。其中,有9家上市公司以及58名高管被证监会公开处罚,相关公司和个人合计被处罚1.106亿元。
也有董事长因“短线交易”被罚美国MLS NEXT职业联赛 。8月5日,迈威生物发布公告称,公司董事长兼总经理刘大涛因相关短线交易行为违反了证券法规定,被给予警告处分,同时被处以60万元罚款。
具体而言,2022年1月18日迈威生物上市至2022年7月18日期间,刘大涛使用周某证券账户累计买入“迈威生物”97.65万股,合计成交1929.77万元;累计卖出63.42万股,合计成交1388.35万元美国MLS NEXT职业联赛 。经计算,交易买入均价约19.76元/股,卖出均价约21.89元/股,涨幅10.78%。
上述行为属于证券法第四十四条第一款、第二款规定的董事、高级管理人员将其持有的或者利用他人账户持有的该公司的股票在买入后六个月内卖出的行为,构成证券法第一百八十九条所述的违法行为美国MLS NEXT职业联赛 。除被罚款外,刘大涛相关收益须归公司所有。
此外,期货交易监管也在持续加强与优化美国MLS NEXT职业联赛 。 8月8日,中金所、广期所、上期所、郑商所、大商所等五家期货交易所分别发布程序化交易管理办法,自2025年10月9日起实施,旨在落实中国证监会《期货市场程序化交易管理规定(试行)》各项监管要求,全面从严加强程序化交易监管,维护市场秩序和公平。



同日, 五家期货交易所分别发布《关于程序化交易有关事项的通知》,明确程序化交易报告要求和过渡期安排,加强程序化交易监管,规范程序化交易行为美国MLS NEXT职业联赛 。
监管要求,对于违反相关规定的程序化交易者,交易所将责令改正,并可以采取提示通知、要求报告情况、约见谈话、限制开仓等措施美国MLS NEXT职业联赛 。对于违反相关规定的期货公司会员、境外特殊经纪参与者、境外中介机构,交易所将责令改正,并可以采取提示通知、约见谈话、发出警示函、发出意见函等措施。情节严重的,按照违规处理办法有关规定处理。
新闻多一点:

投融资综合改革加快推进
短期扰动不改市场向好趋势
8月8日,在证监会例行发布会上,针对近期市场对“科创板、创业板包容性增强会否造成IPO大规模扩容”的担忧,证监会新闻发言人李明表示, 证监会将继续严把发行上市入口关,做好逆周期调节,不会出现大规模扩容的情况美国MLS NEXT职业联赛 。
去年以来,证监会加快推进投融资综合改革,推动一批标志性改革取得突破美国MLS NEXT职业联赛 。在提升吸引力方面,加大投资端改革力度,推动中长期资金入市,打通社保、保险、理财等资金入市的堵点痛点,公募基金高质量发展行动方案发布,行业机构从“重规模”向“重回报”转变。今年以来,社保、保险、年金等中长期资金累计净买入A股超过2000亿元,反映出中长期资金加速流入与股市稳中有涨的良性循环正在形成。
证监会对产能过剩领域实施“红灯暂停”,对硬科技、绿色低碳实行“绿色通道”,但同步提高信息披露质量美国MLS NEXT职业联赛 。今年,证监会继续对IPO在审企业实施25%左右的现场检查比例,延续2024年监管力度,严控IPO质量,遏制“带病申报”问题。此外,5月,证监会还修订发布《上市公司重大资产重组管理办法》, “并购六条”配套措施正式落地,进一步推动并购重组向产业整合、转型升级、提质增效 方向推进,比如私募基金锁定期与退出期限反向挂钩等,鼓励科技企业通过并购强链补链,而不是扎堆IPO。
证监会多措并举提升上市公司质量和投资价值,深化上市公司并购重组改革,活跃并购重组市场,2024年至2025年7月底披露并购重组交易超4500单;持续推动上市公司强化分红、回购,2024年至2025年7月底上市公司实施分红4.2万余亿元、回购2300余亿元,均创历史新高美国MLS NEXT职业联赛 。
展望后市,华安证券认为, 短期扰动不改市场中期向好趋势,后续可关注半年报业绩兑现情况及政策落地 方向节奏美国MLS NEXT职业联赛 。配置方面,建议关注三条主线: 一是成长科技,包括AI、机器人、军工; 二是景气支撑或业绩超预期领域,如稀土永磁、贵金属、工程机械、摩托车、农化制品等; 三是结构性政策超预期的服务消费,以及政策支持下的地产领域估值修复机会。
中信建投证券分析,消费的核心逻辑是政策加码预期下的重估预期,提振内需稳增长政策是外部环境不确定性增强下的主要政策储备方向美国MLS NEXT职业联赛 。 消费基本面拐点或已现,宏微观数据呈现诸多积极信号,宏观数据的改善来自微观企业与消费者的叠加,长期可以关注该大类的后续机会。
下一步,证监会将坚定不移把全面深化资本市场改革推向前进,更大力度培育壮大长期资本、耐心资本,加快构建支持“长钱长投”的政策体系,扎实推进中长期资金入市和公募基金改革;以深化科创板、创业板改革为抓手,以发展多元股权融资为重点,健全覆盖各类企业发展全生命周期需求的股债期产品和服务体系,更好服务新质生产力发展;不断完善上市公司全链条的监管制度安排,抓好并购重组改革落地,加大上市公司分红、回购激励约束,强化资本市场财务造假综合惩防,推动上市公司在高质量发展中更好回报投资者美国MLS NEXT职业联赛 。
作者丨中国商报微信综合自证监会官网、*ST高鸿、光明网、财联社等
责编丨李沫楠
猜你喜欢
- 2026-03-24皇冠信用网在线开户_中东12国发表联合声明“围剿”伊朗,简直是战前的最后通牒
- 2026-03-23外围买球app十大平台_成本砍至 1/10、肖像侵权……短剧行业遭遇AIGC“大洗牌”
- 2026-03-22皇冠信用网在哪里开通_微信推出官方“龙虾”插件!
- 2026-03-20皇冠信用网会员开户_伊朗对3名抗议者执行绞刑 包括19岁国家运动员
- 2026-03-12荷兰 vs 日本 _美国先遣队已离京!中方很不“满意”,特朗普访华行程大幅缩水?
- 2026-03-11皇冠登3信用盘出租 _深圳地铁有“便衣”?深圳人:真的,安全感满满
- 2026-03-11138信用盘出租 _王毅通告全球,中美已无法共治,沙利文判断没错!特朗普要听清楚了
- 2026-03-11皇冠信用盘代理 _亚洲杯小组赛结束 中国女足1/4决赛对手确定
- 2026-03-11足球信用盘平台出租 _全国人大代表雷茂端:建议建立青年发展导向型个税制度,提高35岁以下群体个税起征点
- 2026-03-10外围足球代理怎么申请 _上海女子发现儿子家中保险箱600克金首饰失踪,竟在其女友衣柜内发现“低配版”!
- 2026-03-09足球平台网站代埋 _北安市公安局开展禁毒教育进校园活动
- 2026-03-09哪个网站可以买篮球 _以色列两名政客就餐时遭枪击受伤:蒙面男子连开数枪,遭袭人群慌乱找掩体



网友评论