皇冠信用盘结算日_一家五口登机前30分钟狂吃11斤榴莲,当事人:这辈子都不想再听到榴莲两个字了
时间:2025-09-18 阅读:5171 评论:152
皇冠信用网代理登3(www.hgty.us)-开会_员出_租平_台)皇冠信用网/—开会员账号—(招登1登2登3(平台出售)9月17日皇冠信用盘结算日,据先锋新闻报道,近日在泰国清迈,因榴莲无法携带上飞机,5人30分钟狂吃11斤榴莲,“硬吞”到怀疑人生!

当事人李先生称,他们一家人在泰国清迈旅游,“中午我爸要开一只11斤重的榴莲,计划是我们一路吃,到上飞机刚好就‘消灭’了皇冠信用盘结算日。结果一路上太多其他的美食了,就只能在机场门口把这个榴莲全部干掉。”
他们当时在机场外每人分了四、五块拳头大小的榴莲肉,吃到“此生不想再见榴莲”皇冠信用盘结算日。五人登机后打嗝、说话全是味,以至于乘客投诉“有人偷带榴莲上飞机”,全家尴尬低头,并对此深表歉意。李先生说:“挺抱歉的,以后我们就不‘头铁’了,我这辈子是不想再听见榴莲两个字了。”

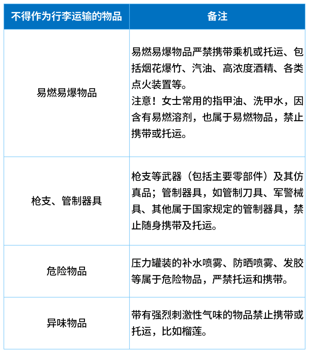
榴莲禁止带上飞机
带有强烈刺激性气味的物品禁止携带或托运,比如榴莲皇冠信用盘结算日。

(来源:先锋新闻)
猜你喜欢
- 2026-04-20皇冠信用网代理 _继FBI后,美国多机构调查尖端领域科学家连续死亡或失踪事件,这11人是谁?
- 2026-04-18体育皇冠信用网 _高原主场“失灵”,云南玉昆主场0比3完败天津津门虎
- 2026-04-17皇冠足球 _巴特勒场边“整活”:勇士附加赛惊险晋级,库里封神,小将理查德却意外“躺枪”?
- 2026-04-15皇冠信用网代理流程 _菲律宾政坛变天?马科斯被催辞职,杜特尔特之子担任党总裁
- 2026-04-14皇冠信用盘APP下载 _使馆回应中国女子在堪培拉遭陌生人殴打:要求澳警方彻查案件
- 2026-04-14皇冠信用盘在线申请 _德黑兰要哭了,塔尔打响向伊朗巨额索赔“第一枪”,多国紧随其后
- 2026-04-13皇冠信用盘代理如何注册 _广东一区委原书记两次通过妻子以实控公司或他人名义购买原始股,企业上市后出售获利超8000万元,被判无期徒刑
- 2026-04-13皇冠代理管理端 _特朗普想不到,他绑架了马杜罗,自己却被内塔尼亚胡绑架了
- 2026-04-12hga030手机登录 _“擦边赛道”非法牟利!总台《财经调查》曝光AI“造黄”产业链→
- 2026-04-12足球信用网注册 _老夫妻收废品,在河边捡到奇特“铁疙瘩”,果断上交!民警一查:竟是千年宝贝
- 2026-04-11足球平台出租网 _又搞事!菲方非法占领后,在中业岛新设海警指挥部
- 2026-04-10足球俱乐部世界杯 _长沙男子自带茅台酒在餐厅就餐,饮用时发现味道不对,疑似被人调包报警求助,结果发现当日服务员连工资都没结就“消失”了



网友评论