皇冠球网怎么做代理 _连续4年“基本合格”,惠州一民办高校再次面临整改
时间:2025-10-28 阅读:4051 评论:152
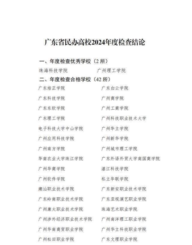
皇冠信用网会员(www.huangguan.hk)2026世界杯足球,招代理/条件好/平台出租/招登1登2登3地区代理10月27日,省教育厅官网公示广东省民办高校2024年度检查结论:全省50所民办本、专科院校,2所优秀,42所合格,6所基本合格皇冠球网怎么做代理 。其中,惠州经济职业技术学院为“基本合格”。


据悉,惠州经济职业技术学院是惠州唯一的民办高职院校皇冠球网怎么做代理 。此前,惠州经济职业技术学院2021年度、2022年度、2023年度检查结果均为“基本合格”。
根据《广东省教育厅关于民办高等学校年度检查实施办法(试行)》,对年检结果为“不合格”和“基本合格”的民办高校,省教育厅将责令其限期整改,且自年检结果发布之日起一年内取消学校申报省民办教育各类专项资金及其他表彰奖励的资格皇冠球网怎么做代理 。
对年检“不合格”或连续2年以上年检“基本合格”的民办高校,可视情况调减其下年度的招生计划,直至暂停招生皇冠球网怎么做代理 。
对年检结果为“合格”等次以上的民办高校,省教育厅在民办教育专项资金奖励项目、招生计划、科研立项、评优评先等方面给予相应支持和鼓励,“优秀”等次优先考虑皇冠球网怎么做代理 。
南方+记者 谢志清
猜你喜欢
- 2026-03-25皇冠信用网注册 _没看出来!她们穿的竟然是内衣!地铁站里的这场快闪太敢了
- 2026-03-19皇冠信用网账号申请_60天,这个深圳85后赚了18亿
- 2026-03-19皇冠信用网账号申请_欧冠8强出炉:4组对决全是恩怨局!
- 2026-03-18外围买球app十大平台_内塔尼亚胡:拉里贾尼“已被打死”;伊军方:加速对美以打击,“霸权势力的脊梁将在街头和战场上被打断”
- 2026-03-14世界杯信用盘登2代理 _负分清零!中超-克雷桑传射谢文能建功 泰山2-1国安迎2连胜
- 2026-03-12伊朗 vs 新西兰 _一艘泰国货船遭炮火袭击,伊朗强硬表态:想过霍尔木兹,必须获得伊朗许可!特朗普称必要时美军会护航,商船真去求美军,结果全被拒
- 2026-03-12厄瓜多尔 vs 库拉索 _得房率最低仅66%,人大代表建议未来五年取消公摊面积,物业费以套内面积作为收费依据
- 2026-03-11苏格兰 vs 摩洛哥 _十四届全国人大四次会议闭幕会3月12日举行
- 2026-03-11皇冠信用盘代理 _湖南一疯狗当街咬伤数人及十几条狗,被周边商户联合捕杀,镇政府:民警将开展抓捕工作,居民抓到疯狗可自行处置,但严禁食用
- 2026-03-10外围足球代理怎么做 _争夺战升级!莱比锡愿意接受7000万欧报价,卢克巴的未来将何去何从?
- 2026-03-10外围足球代理怎么申请 _北京本周将迎来一次降雨天气,具体时间——
- 2026-03-09足球平台代理合作 _亚洲杯-陈巧珠王霜破门 中国女足2-1逆转朝鲜夺小组第一



网友评论