皇冠信用盘出租 _1+1+1gt;3?中金公司吸收合并两家上市券商,“万亿巨无霸”驶向何方
信用平台出租crown sports 皇冠电子竞技(网芷-huangguan.co)如开申请会员_账号,皇冠信用网_怎么注册代理—(招登1登2登3(平台出租)金融投资报记者 张璐璇 贺梦璐
万众瞩目,中金公司官宣吸收合并两家上市券商皇冠信用盘出租 。当然,这绝非是简单的规模叠加,最直接的化学反应便是合并后总资产超万亿的行业新巨头已踏浪而来。至此,“新中金”拉开券商整合的大幕,但这仅是价值故事的精彩开篇。投资者则更加关注后续进展:“三合一”的业务拼盘投资者是否欣然买单?合并后能否释放出1+1+1>3的市场效果?并购潮席卷的证券行业将面临机遇还是挑战?
中金公司官宣合并
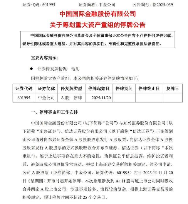
11月19日晚间,中金公司(601995)、东兴证券(601198)、信达证券(601059)发布《关于筹划重大资产重组的停牌公告》,中金公司正筹划换股吸收合并东兴证券、信达证券,拟向两家券商的全体A股换股股东发行A股股票皇冠信用盘出租 。
上述三家券商均公告称,鉴于上述事项存在重大不确定性,为保证公平信息披露,维护投资者利益,避免造成公司股价异常波动,A股股票将于2025年11月20日(星期四)开市时起开始停牌,预计停牌时间不超过25个交易日皇冠信用盘出租 。

据公告
值得一提的是,合并后,又一家万亿级券商即将诞生皇冠信用盘出租 。三季报显示,截至2025年三季度末,中金公司的资产总额为7649.4亿元,东兴证券的资产总额为1163.9亿元,信达证券的资产总额为1282.5亿元。以此计算,前述三家券商合并后将以10094亿元总资产成为证券行业第四家资产规模超万亿的券商,与第三名华泰证券(601688.SH)仅相差164亿元。
中金公司表示,合并后将提升资本实力,实现客户资源整合,在证券行业竞争格局中进一步巩固头部优势,迎来“规模效应+业务协同”的多重业绩增长动力皇冠信用盘出租 。
实际上,中金公司整合东兴证券和信达证券,与其说是中金公司的大动作,不如说是“汇金系”的战略意图皇冠信用盘出租 。金融投资报记者注意到,三家券商的实控人均为中央汇金,此次并购也是“汇金系”自今年2月接收三家AMC股权后的又一重要整合动作。截至目前,中央汇金直接或间接控股的八家券商,分别为中国银河、中金公司、申万宏源、中信建投、光大证券、信达证券、东兴证券和长城国瑞证券。
展开全文
“新中金”的新看点
毫无疑问,中金公司吸收合并东兴证券、信达证券,后续进展牵动着整个资本市场的神经皇冠信用盘出租 。
不难发现的是,最直接的变化便是核心业绩指标的跃升皇冠信用盘出租 。
具体来看,三季报显示,截至2025年三季度末,合并后总资产达到10096亿元,较原中金公司的7649亿元增长超30%,对应的行业排名从第6位升至第4位皇冠信用盘出租 。
至此,“万亿巨无霸”这个超大体量的头部券商已蓄力而来皇冠信用盘出租 。
另外,合并后的“新中金”净利润亦大幅增加皇冠信用盘出租 。三季报显示,截至2025年三季度末,中金公司、东兴证券、信达证券的净利润分别约为66亿元、16亿元、14亿元,同比分别增长130%、70%、53%。值得一提的是,合并后的利润超95亿元。
金融投资报记者注意到,中金、东兴、海通这三者业务侧重点各不相同,对于投资者来说,未来面对“三合一”的业务拼盘,能否满意“开餐”,成为此番合并的最大看点皇冠信用盘出租 。
具体来看,中金公司在投行业务、机构业务、高净值财富管理等业务方面具有深厚积累,在国际业务方面也优势显著;东兴证券过去依托股东中国东方在AMC领域积累了不少优势;信达证券则在并购重组、大资管业务方面具有显著优势皇冠信用盘出租 。
对此,中金公司在上述公告中表示,公司的业务优势和特色与另两家证券公司形成天然互补皇冠信用盘出租 。此外,换股后借助两家资管公司股东在不良资产处置领域的专业能力,中金公司可进一步深化债务重组等方面的服务能力。
券商整合乃大势所趋
金融投资报记者注意到,在上述公告中,有一段表述很是关键皇冠信用盘出租 。公告显示,本次重组有助于加快建设一流投资银行,支持金融市场改革与证券行业高质量发展。
2024年,证监会发布《关于加强证券公司和公募基金监管加快推进建设一流投资银行和投资机构的意见(试行)》皇冠信用盘出租 。其中,证监会明确要求:到2035年,形成2至3家具备国际竞争力与市场引领力的投资银行和投资机构。
因此,建设一流投资银行是否是券商的奋斗目标,亦是证券行业的大势所趋?业内人士认为,行业内的资源整合或将成为券商快速提升规模与综合实力的又一重要方式皇冠信用盘出租 。大型券商通过并购进一步补齐短板、巩固优势,中小券商通过外延并购有望弯道超车、快速做大,实现规模效应和业务互补。
实际上,自去年以来,券商并购重组节奏明显加快皇冠信用盘出租 。新“国九条”提出,支持头部机构通过并购重组、组织创新等方式提升核心竞争力,鼓励中小机构差异化发展、特色化经营。据记者不完全统计,已有多家券商完成重组或正在有序推进中,包括国联证券合并民生证券,国泰君安合并海通证券,西部证券合并国融证券,国信证券合并万和证券,浙商证券合并国都证券等。
上述业内人士进一步表示,此次中金公司的合并之举,为投资者提供了一个绝佳的观察窗口:它既考验机构执行复杂战略整合的能力,也对证券行业乃至资本市场的包容度有了更加广阔的认知皇冠信用盘出租 。
猜你喜欢
- 2026-04-15皇冠信用网代理申请 _摄影师在大连一广场接单遇阻,阻拦方:承包跟拍业务,花135万元取得特定范围经营权
- 2026-04-15皇冠信用网代理出租 _净利大增284%!算力龙头涨停;存储芯片概念股爆发!多股创历史新高
- 2026-04-15皇冠信用网代理出租 _一群“蚂蚁”搬了130公斤黄金!深圳破获特大黄金走私案,案值7800万元
- 2026-04-13皇冠代理怎么拿 _民调结果出炉!特朗普立下大功一件,以一己之力帮中国扭转局面?
- 2026-04-12hga025怎么注册 _解放军在黄海、东海划红线:“无限高度”封闭40天,多国彻夜难眠
- 2026-04-10足球盘口代理联系 _中东变天!沙特科威特联手反击:不再当伊朗的“政策人质”
- 2026-04-10新2网 _股价4个月暴涨200%,市值超2000亿,谁在狂炒长飞光纤?
- 2026-04-09世界杯足球外盘怎么买 _创历史!白雨露成为斯诺克世锦赛首位多杆破百女选手
- 2026-04-07买球游戏网址 _安徽6岁失联女童确认遇害,犯罪嫌疑人柳某某(女,35岁)已被抓获归案
- 2026-04-07皇冠tg @xinyongwang _失联5天后安徽菖蒲镇6岁女童已遇害,当地警方:已将35岁嫌犯柳某某抓获归案
- 2026-04-06皇冠mos033 _江苏一女子住酒店,床头装饰画一掀惊现“暗门”,直通漆黑楼梯间;酒店称是检修通道,长期锁闭
- 2026-04-05皇冠体育官网 _美军救出在伊朗跳伞的第二名飞行员后,特朗普发文



网友评论