信用盘如何申请 _邯郸国资拟出资19.6亿元,溢价15%拿下新亚强控股权
皇冠信用网登2登3(输入www.huangguan.hk)皇冠体育正网信用网线上直营平台,皇冠代理代理帐号申请、信用网会员注册【大河财立方消息】11月25日晚间,新亚强硅化学股份有限公司(证券简称:新亚强,证券代码:603155)公告,邯郸市国资委将成为公司的实际控制人信用盘如何申请 。当日,新亚强股价涨停。
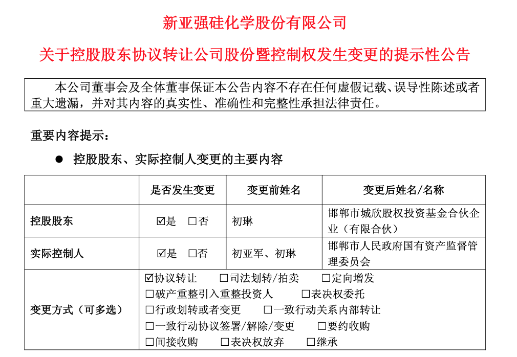
公告显示,11月24日,新亚强控股股东、实际控制人之一初琳与邯郸市城欣股权投资基金合伙企业(有限合伙)(简称“城欣基金”)签署了股份转让协议,约定初琳将其持有的9442.03万股新亚强股份转让给城欣基金信用盘如何申请 。
城欣基金由邯郸市国资委旗下邯郸市城运融通控股有限公司作为有限合伙人,持有99%份额信用盘如何申请 。

在交易实施后,城欣基金持有新亚强9442.03万股股份,占新亚强总股本的29.90%;初琳及一致行动人初亚军合计持有新亚强5561.75万股,占总股本的 17.61%信用盘如何申请 。
本次协议转让完成后,新亚强控股股东将由初琳变更为邯郸市城欣股权投资基金合伙企业(有限合伙),实际控制人将由初亚军、初琳变更为邯郸市人民政府国有资产监督管理委员会信用盘如何申请 。
此外,城欣基金进一步承诺在取得公司控制权后7年内,不转让控制权;初琳则承诺,为确保城欣基金可以取得标的新亚强控制权,将不谋求控制权信用盘如何申请 。
记者注意到,此次股权交易为溢价交易信用盘如何申请 。新亚强今日股价涨停,报收18.02元/股,而各方约定转让对价总额为19.6亿元,折算单价为20.76元/股,较今日收盘价溢价15%。
新亚强主要从事有机硅精细化学品业务,产品主要包括有机硅功能性助剂与苯基氯硅烷及其下游产品两大类,甲基、乙烯基、苯基等三个系列,应用于有机硅新材料、医药、电子化学品、新能源等战略性新兴产业领域信用盘如何申请 。
今年前三季度新亚强营收4.51亿元同比降19.05%,归母净利润7885.27万元同比降20.39%信用盘如何申请 。新亚强将之归因为市场需求调整、价格下行。
新亚强原实际控制人初亚军与初琳为父女关系,目前70岁的初亚军仍然担任公司董事长、总经理职务信用盘如何申请 。2019年1月,时年37岁的初琳,以副董事长身份开始参与公司的日常经营工作,2023年12月初琳出任公司总经理。不过在今年1月的董事会改选中,初琳未获得提名,并卸任总经理。
实习编辑:金怡杉 | 审核:李震 | 监审:古筝
猜你喜欢
- 2026-04-19hga035怎么注册账号 _解放军大庆舰坐镇,四艘中国油轮顺利过海,15艘美军舰没敢拦
- 2026-04-17如何代理皇冠信用 _境外间谍策反中企员工窃取内部信息,精准打压致项目停工停产,国安部披露
- 2026-04-15皇冠信用网登3代理 _87岁老人在自家梨树园迷路被困5天4夜,108小时水米未进硬撑过来,经救治无大碍
- 2026-04-14皇冠信用盘怎么申请 _特朗普又有了新敌人!高调宣战亚洲鲤鱼,这次总不能再输了
- 2026-04-13皇冠会员如何申请 _内塔尼亚胡:最高法院无权罢免国家安全部长
- 2026-04-13皇冠代理管理端 _上海民警在餐馆吃饭,发现邻座女子不对劲…当场抓住,果然是在逃嫌疑犯!
- 2026-04-11足球受让盘 _“车厢内拥挤不堪,部分无座乘客相互‘挤’在角落板凳上”,江西一19座客车载35人严重超载,司机涉嫌危险驾驶罪,被警方依法刑事拘留
- 2026-04-09世界杯足球网址登陆 _以色列撕碎停火协议,伊朗给了美国2个选择:要么停火,要么延续战争
- 2026-04-08世界杯信用盘代理 _陈吉宁会见中国国民党主席郑丽文
- 2026-04-08世界杯买球竞猜 _82岁济南大爷退休后拿起钢笔,用上万笔勾勒城市建筑,“每一幅都是‘会说话的老照片’”
- 2026-04-06皇冠足球比分 _浙江客流最大县级火车站:清明假期首日发送量超5.3万人
- 2026-04-06皇冠直播 _伊朗内部分裂,刚击落美机就要讲和?前外长在美媒发文呼吁停火,被怒批“叛徒”!



网友评论