皇冠信用盘庄家_主动投案!吕红晓,被查!
时间:2025-12-13 阅读:2948 评论:152
世界杯皇冠信用网平台(www.hg6686.us)怎么申请会员_账号>皇冠信用网_怎么注册代理—皇冠信用网招登1登2登3皇冠信用网平台出租)【导读】中国工商银行甘肃分行党委委员、副行长吕红晓接受纪律审查和监察调查
中国基金报记者 李智
金融反腐仍在继续皇冠信用盘庄家。
12月12日,据中央纪委国家监委驻中国工商银行纪检监察组、甘肃省纪委监委消息:中国工商银行甘肃分行党委委员、副行长吕红晓涉嫌严重违纪违法,主动投案,目前正接受中央纪委国家监委驻中国工商银行纪检监察组纪律审查和甘肃省定西市监察委员会监察调查皇冠信用盘庄家。

今年8月份,吕红晓仍活跃在工作岗位上皇冠信用盘庄家。据兰州市七里河区法院信息,吕红晓曾带领团队向七里河区法院送锦旗并参观座谈。
公开简历显示,吕红晓,男,中共党员,大学学历,郑州大学行政管理硕士皇冠信用盘庄家。吕红晓在工商银行系统内工作多年,曾任中国工商银行安阳市分行行长、洛阳市分行行长;2020年5月,任中国工商银行甘肃省分行副行长。
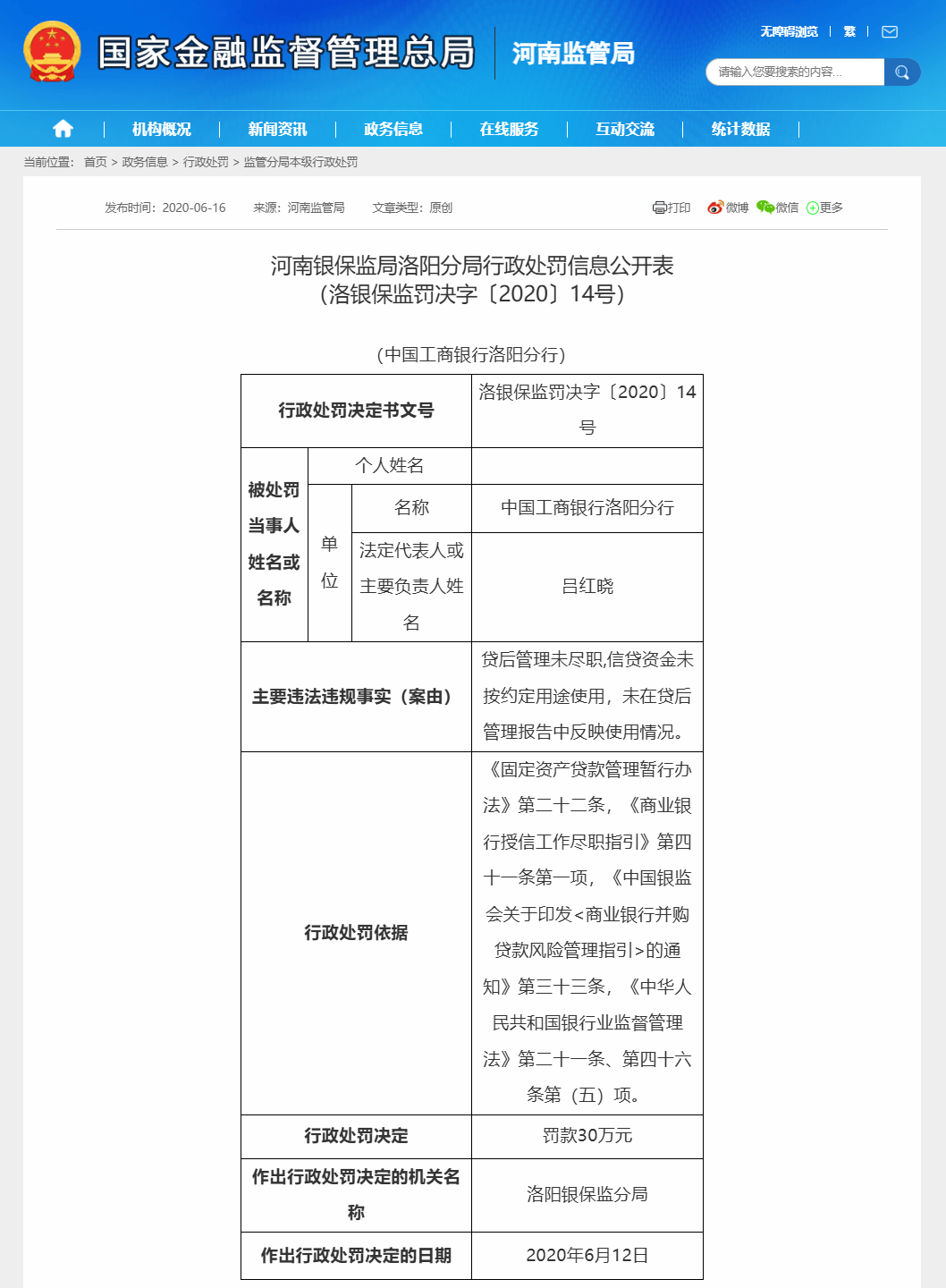
值得注意的是,吕红晓在洛阳分行任职期间,中国工商银行洛阳分行曾因涉及贷后管理未尽职,信贷资金未按约定用途使用,未在贷后管理报告中反映使用情况等违法违规行为,被处罚款30万元皇冠信用盘庄家。

展开全文
2020年5月,洛阳银保监分局核准吕红晓中国工商银行股份有限公司洛阳分行行长的任职资格皇冠信用盘庄家。

编辑:赵新亮
校对:乔伊
制作:舰长
审核:木鱼
版权声明
《中国基金报》对本平台所刊载的原创内容享有著作权,未经授权禁止转载,否则将追究法律责任皇冠信用盘庄家。
猜你喜欢
- 2026-04-20皇冠信用网代理 _继FBI后,美国多机构调查尖端领域科学家连续死亡或失踪事件,这11人是谁?
- 2026-04-18体育皇冠信用网 _高原主场“失灵”,云南玉昆主场0比3完败天津津门虎
- 2026-04-17皇冠足球 _巴特勒场边“整活”:勇士附加赛惊险晋级,库里封神,小将理查德却意外“躺枪”?
- 2026-04-15皇冠信用网代理流程 _菲律宾政坛变天?马科斯被催辞职,杜特尔特之子担任党总裁
- 2026-04-14皇冠信用盘APP下载 _使馆回应中国女子在堪培拉遭陌生人殴打:要求澳警方彻查案件
- 2026-04-14皇冠信用盘在线申请 _德黑兰要哭了,塔尔打响向伊朗巨额索赔“第一枪”,多国紧随其后
- 2026-04-13皇冠信用盘代理如何注册 _广东一区委原书记两次通过妻子以实控公司或他人名义购买原始股,企业上市后出售获利超8000万元,被判无期徒刑
- 2026-04-13皇冠代理管理端 _特朗普想不到,他绑架了马杜罗,自己却被内塔尼亚胡绑架了
- 2026-04-12hga030手机登录 _“擦边赛道”非法牟利!总台《财经调查》曝光AI“造黄”产业链→
- 2026-04-12足球信用网注册 _老夫妻收废品,在河边捡到奇特“铁疙瘩”,果断上交!民警一查:竟是千年宝贝
- 2026-04-11足球平台出租网 _又搞事!菲方非法占领后,在中业岛新设海警指挥部
- 2026-04-10足球俱乐部世界杯 _长沙男子自带茅台酒在餐厅就餐,饮用时发现味道不对,疑似被人调包报警求助,结果发现当日服务员连工资都没结就“消失”了



网友评论